欢迎来到
中国交通企业管理协会
官网
加入收藏
|
设为首页
行业动态
协会动态与管理
党建工作
重点工作
会员管理
团体标准
专家委员会
专家库
出版物
网站首页
协会概况
协会简介
协会章程
组织结构
协会领导
协会大事记
协会荣誉
联系我们
分支机构
中国交通企业管理协会质量管理工作委员会
中国交通企业管理协会法律工作委员会
中国交通企业管理协会文化与品牌建设工作委员会
中国交通企业管理协会绿色智慧交通分会
中国交通企业管理协会物流与危货运输分会
中国交通企业管理协会人力资源服务工作委员会
中国交通企业管理协会交通旅游融合发展分会
中国交通企业管理协会轮渡分会
中国交通企业管理协会交通产品分会
中国交通企业管理协会反光材料分会
中国交通企业管理协会战略管理工作委员会
中国交通企业管理协会雷锋志愿服务工作委员会
中国交通企业管理协会碳达峰碳中和工作委员会
中国交通企业管理协会智慧货运分会
中国交通企业管理协会高速公路运营服务工作委员会
中国交通企业管理协会交通工程咨询分会
中国交通企业管理协会社会责任(ESG)工作委员会
行业动态
行业要闻
标准规范
政策法规
信息服务
协会动态与管理
协会要闻
通知通告
数据统计
文件制度
党建工作
重点工作
品牌会议
品牌活动
法律服务
标准化评审服务
培训咨询
调研统计分析
会员管理
会员名录
协会副会长单位
常务理事单位
协会理事单位
协会会员单位
分支机构会员单位
会员风采
入会申请
团体标准
团体标准制定流程
协会标准化通讯
国家政策动态
协会发布标准查询
标准化良好行为声明
专家委员会
管理现代化成果委员会简介
专家库
专家视点
工作动态
出版物
调解中心
下载中心
信用建设
您所在的位置:
首页
>
行业要闻
>
正文
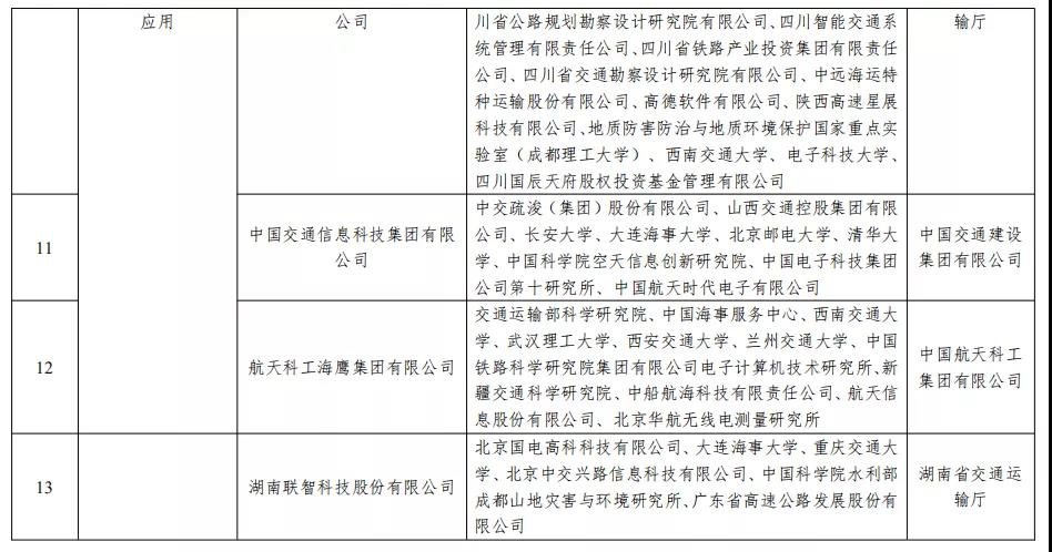
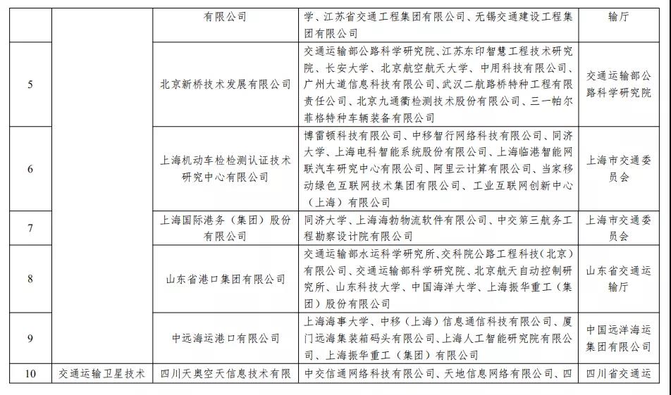
13+16,这些单位被认定为2020年行业野外科学观测研究基地和研发中心
时间:2020-12-07
|
来源:交通运输部
为加快推进交通运输科技创新体系建设,交通运输部组织完成了2020年交通运输行业野外科学观测研究基地和研发中心认定工作,现将认定名单予以公布↓
↓↓
行业动态
行业要闻
标准规范
政策法规
信息服务
联系方式
地址:北京市朝阳区安华里504号A座一层
邮编:100011
秘书处:010-64956759/64958082
传真:010-64956759