欢迎来到
中国交通企业管理协会绿色智慧交通分会
官网
加入收藏
|
设为首页
中交企协
绿色智慧交通分会
行业动态
协会动态与管理
品牌会议
品牌活动
会员管理
培训咨询
协会首页
分会网站
分会简介
行业动态
行业要闻
标准规范
政策法规
信息服务
分会动态与管理
协会要闻
通知通告
数据统计
文件制度
品牌会议
品牌活动
会员管理
分会会员
会员风采
培训咨询
您所在的位置:
首页
>
政策法规
>
正文
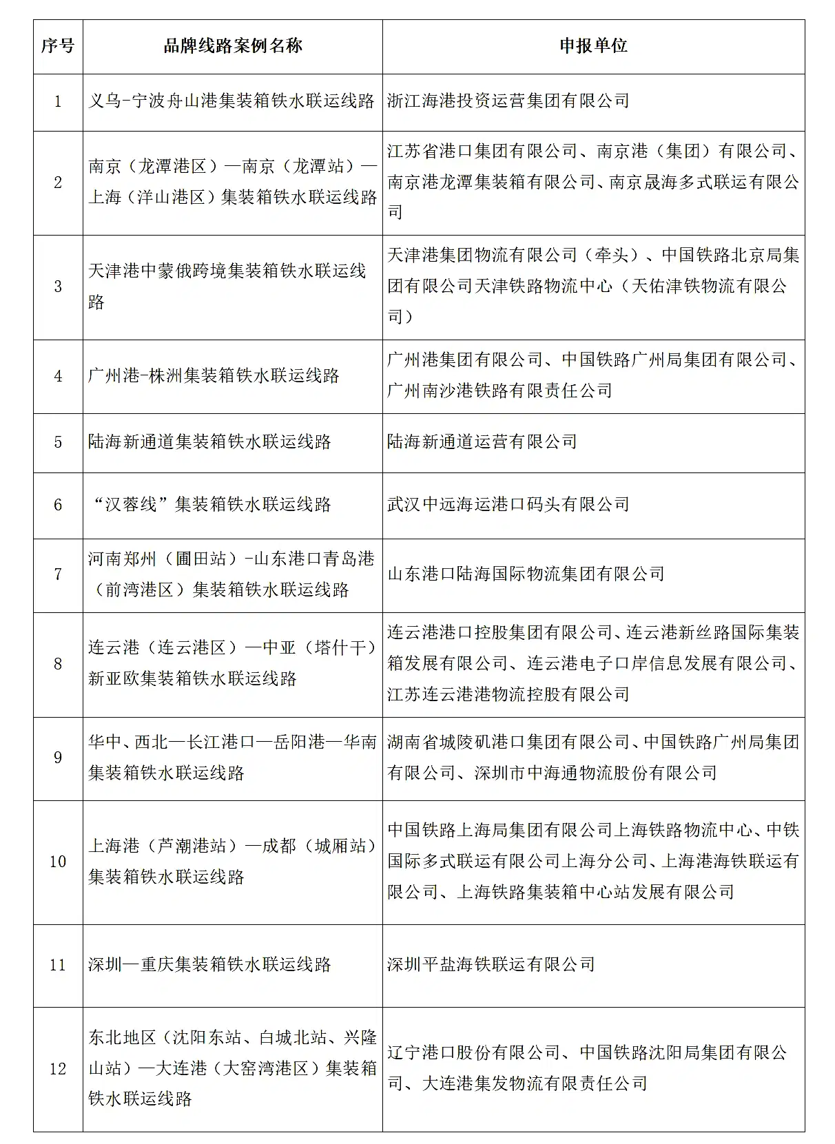
交通运输部、国家铁路局、中国国家铁路集团有限公司联合发布集装箱铁水联运品牌线路培育典型案例
时间:2024-11-25
|
来源:交通运输部
附件下载:
1.集装箱铁水联运品牌线路培育典型案例集.pdf
行业动态
行业要闻
标准规范
政策法规
信息服务